咨询热线:0744-3261660
主页
医院概况
医院介绍
医院荣誉
组织架构
医院动态
专家团队
科室导航
儿科
妇科
产科
男科
外科
盆底康复科
中医科
心理门诊
营养科
健康管理中心
党建动态
党建引领
党风廉政
健康课堂
孕妇学校
健康教育
在线课堂
妇幼科普
就医指南
预约挂号
住院流程
医保专栏
惠民政策
名医工作室
周青男科名中医工作室
胡金辉乳腺科名中医工作室
妇幼风采
妇幼风采
招采动态
招标公告
中标公告
关于我们
联系我们
登录
注册
操作成功
×
×
首页
/
招采动态
/
中标公告
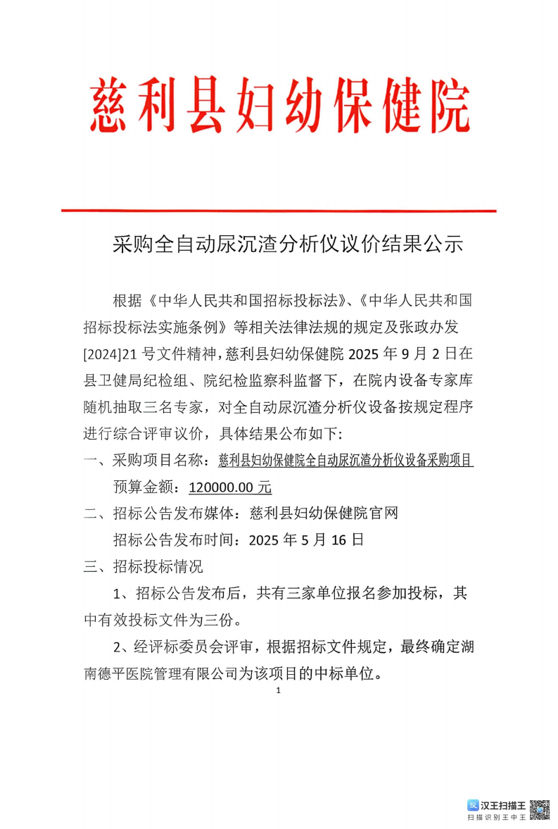
【公示】采购全自动尿沉渣分析仪议价结果公示
发布时间:2025-09-03 11:10
来源:
设备科
浏览次数:
加载中...
编辑:
向文杰
收起菜单
急诊电话
咨询电话
0744-3261660
孕妇接送热线
0744-3262222
预约挂号
预约挂号
联系客服
客服热线
0744-3261660
返回顶部
地址:湖南省张家界市慈利县零阳街道零阳东路102号
乘车路线:乘坐1路、3路、4路、7路、9路直达本院
邮政编码:427200
咨询电话:0744-3261660
24小时孕产妇免费接送热线:0744-3262222
服务号
(预约挂号)
视频号
订阅号
抖音号